|
AR_Engine_SDK
|


Functions | |
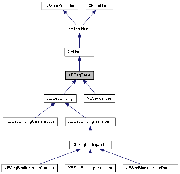
| function XESeqBase | new () end |
| function XESeqBase | DoModify (bDone) end |
| function XESeqBase | GetSequencer () end |
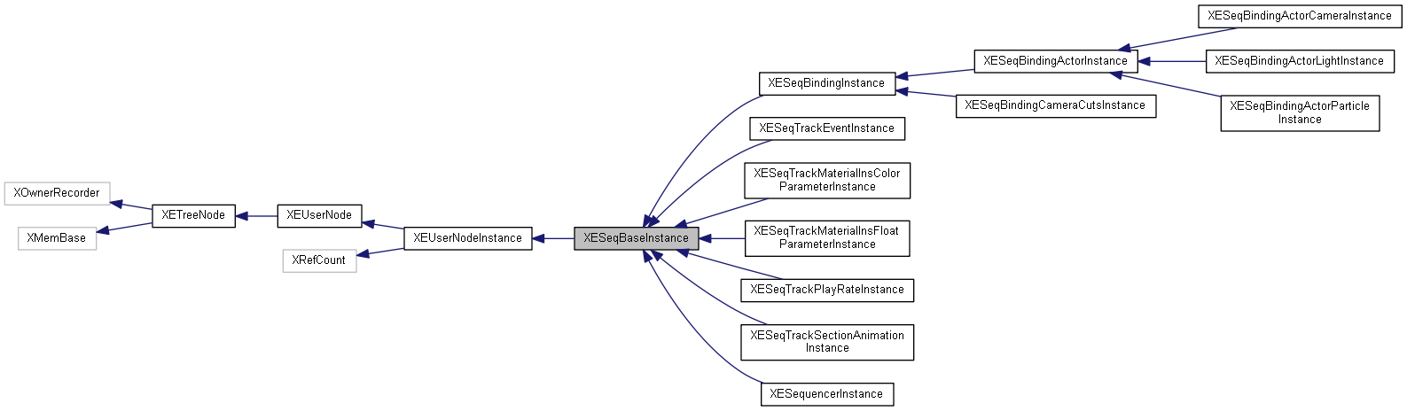
| function XESeqBaseInstance | new (pNodeTl) end |
| function XESeqBaseInstance | DoModify (pData) end |
| function XESeqBaseInstance | GetWorld () end |
| function XESeqBaseInstance | GetSequencerInstance () end |
Variables | |
| XESeqBase = {} | |
| function XESeqBase DoModify | ( | bDone | ) |
XESeqBase_DoModify00
| bDone | boolean |
| function XESeqBaseInstance DoModify | ( | pData | ) |
| function XESeqBase GetSequencer | ( | ) |
获取动画根节点指针
| function XESeqBaseInstance GetSequencerInstance | ( | ) |
获取动画节点实例指针
| function XESeqBaseInstance GetWorld | ( | ) |
获取关联的世界指针
| function XESeqBaseInstance new | ( | pNodeTl | ) |
| XESeqBase = {} |
1.8.15