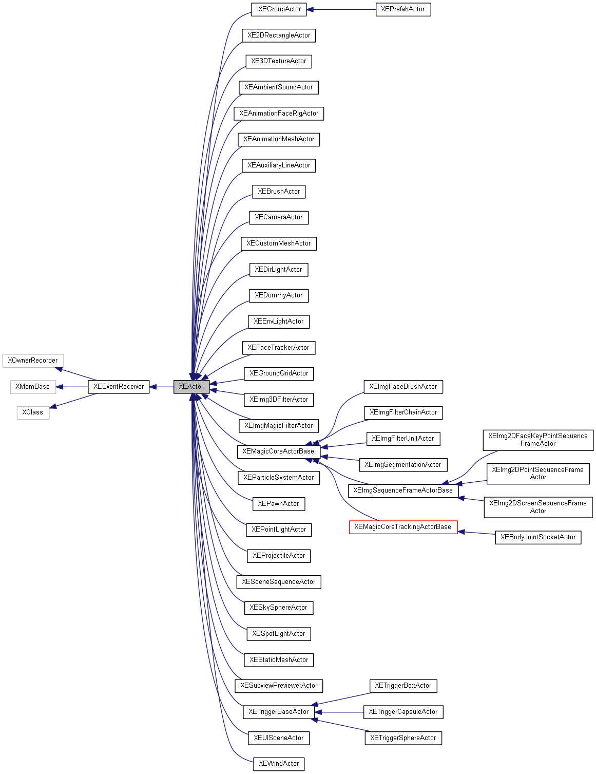
|
AR_Engine_SDK
|

Functions | |
| function XEActor | GetTypeName () end |
| function XEActor | Initialize (pWorld) end |
| function XEActor | PostInitialized () end |
| function XEActor | GetRenderOrderFactor () end |
| function XEActor | PreTick (fDelMs) end |
| function XEActor | Tick (fDelMs, bForceTick) end |
| function XEActor | PostTick (fDelMs) end |
| function XEActor | PresentPhysics (fDel) end |
| function XEActor | Render (pViewport) end |
| function XEActor | RenderDrawDebug (pViewport) end |
| function XEActor | Release () end |
| function XEActor | SetRootComponent (pRootComponent) end |
| function XEActor | AttachToActor (pActor) end |
| function XEActor | AttachToActor (pActor, attachRules) end |
| function XEActor | AttachToActorNode (pParentActor, szBindNodeName) end |
| function XEActor | AttachToActorNode (pParentActor, szBindNodeName, attachRules) end |
| function XEActor | DetachFromActor () end |
| function XEActor | DetachFromActor (detachRules) end |
| function XEActor | GetCusAABB () end |
| function XEActor | RayPick (hr) end |
| function XEActor | RayPick (hr, vScreenPoint, viewport) end |
| function XEActor | RayPick (vScreenPoint, pViewport) end |
| function XEActor | FocusActor (bFocus) end |
| function XEActor | OnSocketTick (pBindSocketIns, matWorld) end |
| function XEActor | OnSocketRender (pBindSocketIns) end |
| function XEActor | SetActorLocation (fX, fY, fZ) end |
| function XEActor | SetActorLocation (loc) end |
| function XEActor | SetActorRotation (fPitch, fYaw, fRoll) end |
| function XEActor | SetActorRotation (rot) end |
| function XEActor | SetDeleted (bDelete) end |
| function XEActor | SetHidden (bHide) end |
| function XEActor | SetHiddenInGame (bHide) end |
| function XEActor | SetActorName (szActorName, pContext) end |
| function XEActor | GetRootComponent () end |
| function XEActor | GetBelongToChildActorComponent () end |
| function XEActor | GetComponentOfIndex (nIndex) end |
| function XEActor | GetParentActor () end |
| function XEActor | GetChildActors () end |
| function XEActor | GetAllChildActors () end |
| function XEActor | GetActorLocation () end |
| function XEActor | GetActorRotation () end |
| function XEActor | GetActorScale () end |
| function XEActor | GetActorLocalLocation () end |
| function XEActor | SetActorLocalLocation (location) end |
| function XEActor | GetActorLocalRotation () end |
| function XEActor | GetActorLocalScale () end |
| function XEActor | SetActorScale (sca) end |
| function XEActor | GetRawWorldTransform () end |
| function XEActor | GetWorldTransform () end |
| function XEActor | GetLocalTransform () end |
| function XEActor | ChangeSubActorFilterPath (strParentOriginName, strParentNewName) end |
| function XEActor | IsSerialized (pEleParent) end |
| function XEActor | GetComponentValidIndex () end |
| function XEActor | AddExtendParam (pExtendParam) end |
| function XEActor | RemoveExtendParam (pExtendParam, bDeleteMemory) end |
| function XEActor | GetExtendParam (nIndex) end |
| function XEActor | GetExtendParam (strExtendParamName) end |
| function XEActor | GetExtendParam () end |
| function XEActor | MergeToWorldTransform (toMatrix) end |
| function XEActor | ApplyWorldTransform (matrix, bSyncGuestFromParent) end |
| function XEActor | ApplyLocalTransform (matrix, bSyncGuestFromParent) end |
| function XEActor | TravelToGuestWorld (pGuestWorld) end |
| function XEActor | ReturnBackToOwnerWorld () end |
| function XEActor | IsInGuestWorld () end |
| function XEActor | GetActorShortName () end |
| function XEActor | GetParentActorTypeFilterList () end |
| function XEActor | AddParentActorTypeFilter (strActorType) end |
| function XEActor | GetMergeRenderHidden (nBit) end |
| function XEActor | SetMergeRenderHidden (nMergeBit, bHidden) end |
| function XEActor | SetMergeRenderHiddenEnable (nMergeBit, bEnable) end |
| function XEActor | ResetMergeRenderHidden () end |
| function XEActor | UpdateLocalTransformForChildComponent () end |
| function XEActor | SetTransformMergeMode (bMerge, bRecursion) end |
| function XEActor | AttachBindingScriptAsset (pAssetPath) end |
| function XEActor | DetachBindingScriptInstance () end |
| function XEActor | AddActorComponent (szType) end |
| function XEActor | GetActorComponent (szType) end |
| function XEActor | GetActorComponent (szType, runType) end |
| function XEActor | GetActorForwardVector () end |
| function XEActor | GetActorUpVector () end |
| function XEActor | GetActorRightVector () end |
| function XEActor | SetForwardDirAndUp (vForwardDir, vUp) end |
| function XEActor | SetPositionAndForwardDirUp (vPosition, vForwardDir, vUp) end |
| function XEActor | RotateX (fDeltaRadian) end |
| function XEActor | RotateY (fDeltaRadian) end |
| function XEActor | RotateZ (fDeltaRadian) end |
| function XEActor | RotateAxis (vRotateAxis, fDeltaRadian) end |
| function XEActor | IsHidden () end |
| function XEActor | IsHiddenInGame () end |
| function XEActor | SetBoundingBoxColor (clVal) end |
| function XEActor | GetBoundingBoxColor () end |
| function XEActor | GetActorName () end |
| function XEActor | GetActorIdString () end |
| function XEActor | GetActorOriginalIdString () end |
| function XEActor | SetActorTickEnabled (bEnable) end |
| function XEActor | IsActorTickable () end |
| function XEActor | SetOrder (nOrder) end |
| function XEActor | GetOrder () end |
| function XEActor | IsDeleted () end |
| function XEActor | IsModified () end |
| function XEActor | SetModified (bModified) end |
| function XEActor | GetPickMask () end |
| function XEActor | GetPickPriority () end |
| function XEActor | IsPickEnable () end |
| function XEActor | SetPickMask (nMask) end |
| function XEActor | SetPickPriority (nPriority) end |
| function XEActor | SetFilterPath (szFilterPath) end |
| function XEActor | SetFilterPath (szFilterPath, bIsToLower) end |
| function XEActor | GetFilterPath () end |
| function XEActor | IsTransformMergeMode () end |
| function XEActor | SetDrawDebugType (nDebug) end |
| function XEActor | GetDrawDebugType () end |
| function XEActor | IsDrawAuxiliary () end |
| function XEActor | IsBoundingBoxVisible () end |
| function XEActor | IsDummyShapeVisible () end |
| function XEActor | GetCollisionChannel () end |
| function XEActor | SetCollisionChannel (ccm) end |
| function XEActor | GetScriptContainerInstance () end |
| function XEActor | ReCalculateParentMatrixByUserNode (pParentActor) end |
| function XEActor | UpdateBindDataFromParentUserNode (bBindUserNodeData) end |
| function XEActor | GetBindUserNodeData () end |
| function XEActor | SetUpdateTranfromFromUserNode (bIsUpdate) end |
| function XEActor | GetIsUpdateTranformFromUserNode () end |
| function XEActor | IsChildActor (pChildActor) end |
| function XEActor | GetOwner () end |
| function XEActor | GetLevelOwner () end |
| function XEActor | SpawnCloneActor () end |
| function XEActor | GeSerializeContent () end |
| function XEActor | DeserializeFromContent (strContent) end |
| function XEActor | SetPrefabInstance (pPrefabIns) end |
| function XEActor | GetPrefabInstance () end |
| function XEActor | IsPrefabInstanceRoot () end |
| function XEActor | GetOwnerContainer () end |
| function XEActor | SetOwnerContainer (pContainer) end |
Variables | |
| XEActor = {} | |
| XEActor | EDD_DRAW_NONE = 0 |
| XEActor | EDD_DRAW_AUXILIARY = 0 |
| XEActor | EDD_DUMMY_SHAPE = 0 |
| XEActor | EDD_BOUNDINGBOX = 0 |
| XEActor | EDD_OUTLINE = 0 |
| function XEActor AddActorComponent | ( | szType | ) |
| function XEActor AddExtendParam | ( | pExtendParam | ) |
为当前XEActor添加扩展参数对象,并返回在扩展参数列表中的索引。目前支持的类型有表示移动端配置的移动端参数、相机参数配置的相机参数等。
| pExtendParam | IXEExtendParam |
| function XEActor AddParentActorTypeFilter | ( | strActorType | ) |
添加过滤父Actor的类型
| strActorType | string |
| function XEActor ApplyLocalTransform | ( | matrix | , |
| bSyncGuestFromParent | |||
| ) |
设置当前非头饰的XEActor的相对矩阵
| matrix | XMATRIX4 设置当前非头饰的XEActor的相对矩阵 |
| bSyncGuestFromParent | boolean 是否同步更新与其关联的子Actor组件的世界矩阵(当本Actor作为子Actor组件嵌套到了其他Actor上,本Actor会记录这个子Actor组件) |
| function XEActor ApplyWorldTransform | ( | matrix | , |
| bSyncGuestFromParent | |||
| ) |
设置当前非头饰的XEActor的世界矩阵
| matrix | XMATRIX4 设置当前非头饰的XEActor的世界矩阵 |
| bSyncGuestFromParent | boolean 是否同步更新与其关联的子Actor组件的世界矩阵(当本Actor作为子Actor组件嵌套到了其他Actor上,本Actor会记录这个子Actor组件) |
| function XEActor AttachBindingScriptAsset | ( | pAssetPath | ) |
附加一个绑定脚本资源(与DetachBindingScriptInstance成对使用)
| pAssetPath | string 脚本资源路径 |
| function XEActor AttachToActor | ( | pActor | ) |
根据指定的嵌套规则,将当前XEActor附加到指定XEActor(pActor)上,即父子Actor嵌套。
| pActor | XEActor 当前XEActor将要附加到的XEActor,也就是pActor将变为当前XEActor的父节点。 |
| function XEActor AttachToActor | ( | pActor | , |
| attachRules | |||
| ) |
附加到其他Actor,采用KeepWorld的嵌套规则,将当前 XEActor 附加到指定 XEActor(pActor)上,即父子 Actor 嵌套。
| pActor | XEActor 当前XEActor将要附加到的XEActor,也就是pActor将变为当前XEActor的父节点。 |
| attachRules | XEAttachRules 指定的父子Actor嵌套规则 |
| function XEActor AttachToActorNode | ( | pParentActor | , |
| szBindNodeName | |||
| ) |
将当前 XEActor 附加到指定pParentActor的指定节点上,即父子Actor嵌套。如果父Actor不存在szBindNodeName对应的节点, 则父子嵌套失败。默认采用XEAttachRules::SnapToTargetNotIncludingScale 嵌套规则。 子 Actor 的平移和旋转采用父 Actor的节点的平移和旋转,子 Actor 的缩放还是采用自身的世界坐标系的缩放。
| pParentActor | XEActor 当前XEActor将要附加到的XEActor,也就是pActor将变为当前XEActor的父节点。 |
| szBindNodeName | string 用于绑定子Actor的父Actor上的节点名称,可以是骨骼名称,也可以是槽名称。 |
| function XEActor AttachToActorNode | ( | pParentActor | , |
| szBindNodeName | , | ||
| attachRules | |||
| ) |
根据指定的嵌套规则,将当前XEActor附加到指定pParentActor的指定节点上,即父子Actor嵌套。 如果父 Actor 不存在szBindNodeName对应的节点,则父子嵌套失败。
| pParentActor | XEActor 当前XEActor将要附加到的XEActor,也就是pActor将变为当前XEActor的父节点。 |
| szBindNodeName | string 用于绑定子Actor的父Actor上的节点名称,可以是骨骼名称,也可以是槽名称。 |
| attachRules | XEAttachRules 指定子Actor嵌套到父Actor指定节点的规则 |
| function XEActor ChangeSubActorFilterPath | ( | strParentOriginName | , |
| strParentNewName | |||
| ) |
修改子Actor的筛选路径
| strParentOriginName | string 原始路径名 |
| strParentNewName | string 新路径名 |
| function XEActor DeserializeFromContent | ( | strContent | ) |
从序列化字符串中还原Actor的参数信息(Warning! 如果Actor已经被反序列化,则存在数据丢失或者冲突风险)
| strContent | string |
| function XEActor DetachBindingScriptInstance | ( | ) |
移除附加的绑定脚本资源(与AttachBindingScriptAsset成对使用)
| function XEActor DetachFromActor | ( | ) |
采用KeepWorld规则解除当前Actor与其父Actor的父子关系,也就是保持当前Actor的世界状态不改变 并自动转移到所属的XELevel!
| function XEActor DetachFromActor | ( | detachRules | ) |
根据指定的解除规则,解除当前Actor与其父Actor的父子关系 并自动转移到所属的XELevel!
| detachRules | XEDetachmentTransformRules 表示当前Actor与其父Actor解除父子关系时,当前Actor的世界状态如何改变的规则 |
| function XEActor FocusActor | ( | bFocus | ) |
聚焦当前Actor
| bFocus | boolean |
| function XEActor GeSerializeContent | ( | ) |
获取Actor的序列化字符串(xml格式)
| function XEActor GetActorComponent | ( | szType | ) |
| function XEActor GetActorComponent | ( | szType | , |
| runType | |||
| ) |
| function XEActor GetActorIdString | ( | ) |
获取当前Actor的唯一Id字符串
| function XEActor GetActorLocalRotation | ( | ) |
获取当前Actor相对于父Actor坐标系的局部坐标旋转
| function XEActor GetActorName | ( | ) |
获取当前Actor名字
| function XEActor GetActorOriginalIdString | ( | ) |
获取当前Actor作为复制体时的来源ActorId字符串[运行时]
| function XEActor GetActorRotation | ( | ) |
获取当前Actor在世界坐标系中的朝向
| function XEActor GetActorShortName | ( | ) |
获取当前Actor的短名字(只有名字,没有前缀)
| function XEActor GetAllChildActors | ( | ) |
获取当前XEActor包含的所有子孙Actor,包括其子Actor包含的子孙Actor
| function XEActor GetBelongToChildActorComponent | ( | ) |
获取当前Actor属于哪个Actor的子ActorComponent
| function XEActor GetBindUserNodeData | ( | ) |
获取父子嵌套时挂载节点信息
| function XEActor GetBoundingBoxColor | ( | ) |
获取当前Actor的包围盒颜色
| function XEActor GetChildActors | ( | ) |
获取当前XEActor包含的直接子Actor,不包括其子Actor包含的子孙Actor
| function XEActor GetCollisionChannel | ( | ) |
获取当前Actor的碰撞通道
| function XEActor GetComponentOfIndex | ( | nIndex | ) |
| function XEActor GetComponentValidIndex | ( | ) |
获取一个有效的组件索引值
| function XEActor GetDrawDebugType | ( | ) |
获取当前Actor渲染的辅助类型
| function XEActor GetExtendParam | ( | nIndex | ) |
根据索引获取扩展参数指针
| nIndex | number 在扩展配置参数列表中的索引 |
| function XEActor GetExtendParam | ( | strExtendParamName | ) |
根据名称获取扩展参数指针
| strExtendParamName | string 扩展配置参数名称 |
| function XEActor GetExtendParam | ( | ) |
获取扩展参数列表
| function XEActor GetFilterPath | ( | ) |
获取筛选路径字符串
| function XEActor GetIsUpdateTranformFromUserNode | ( | ) |
是否根据挂载节点更新当前Actor的Transform
| function XEActor GetMergeRenderHidden | ( | nBit | ) |
获取显隐的合并状态值,每两位组成一对, 高位表示该状态是否有效, 低位表示是否显示, 当所有有效位对应的显示状态为1时,隐藏,否则显示
| nBit | number 要获取的位 |
| function XEActor GetOrder | ( | ) |
获取当前XEActor的序号
| function XEActor GetOwnerContainer | ( | ) |
XEActor_GetOwnerContainer00
| function XEActor GetParentActorTypeFilterList | ( | ) |
获取attach时过滤父Actor的类型
| function XEActor GetPickMask | ( | ) |
获取当前XEActor的拾取掩码
| function XEActor GetPickPriority | ( | ) |
获取当前XEActor的拾取优先级
| function XEActor GetPrefabInstance | ( | ) |
XEActor_GetPrefabInstance00
| function XEActor GetRenderOrderFactor | ( | ) |
获取Actor渲染顺序影响因子(位置的z分量)
| function XEActor GetRootComponent | ( | ) |
| function XEActor GetScriptContainerInstance | ( | ) |
获取绑定脚本指针
| function XEActor GetTypeName | ( | ) |
获取当前XEActor的类型,如XECameraActor的类型是“CameraActor”;XEDirLightActor的类型是 “DirLightActor”。
| function XEActor Initialize | ( | pWorld | ) |
初始化根组件m_pRootComponent以及当前XEActor的序号(order)、DrawDebugType和碰撞通道等。
| pWorld | XEWorld 当前Actor所属的世界指针 |
| function XEActor IsActorTickable | ( | ) |
获取当前Actor是否允许Tick
| function XEActor IsBoundingBoxVisible | ( | ) |
包围盒是否可见
| function XEActor IsChildActor | ( | pChildActor | ) |
| function XEActor IsDeleted | ( | ) |
判断当前XEActor的是否被标记为已删除
| function XEActor IsDrawAuxiliary | ( | ) |
判断渲染辅助类型EDD_DRAW_AUXILIARY是否被标记
| function XEActor IsDummyShapeVisible | ( | ) |
Actor的示意图例/渲染示意形状是否可见
| function XEActor IsHidden | ( | ) |
获取当前Actor是否隐藏
| function XEActor IsHiddenInGame | ( | ) |
获取当前Actor是否在世界运行态时隐藏的状态
| function XEActor IsInGuestWorld | ( | ) |
当前Actor是否在其他世界,返回true,表示目前在其他世界;返回false,表示目前在自己所在的世界
| function XEActor IsModified | ( | ) |
判断当前XEActor(包括它的组件)是否被标记为已修改
| function XEActor IsPickEnable | ( | ) |
判断当前XEActor的是否允许拾取
| function XEActor IsPrefabInstanceRoot | ( | ) |
Actor是否为Prefab实例的根Actor
| function XEActor IsSerialized | ( | pEleParent | ) |
当前Actor是否已经被序列化
| pEleParent | XMLElement |
| function XEActor IsTransformMergeMode | ( | ) |
判断Transform是否处于合并模式
| function XEActor MergeToWorldTransform | ( | toMatrix | ) |
设置当前代表头饰的XEActor的世界矩阵,目前此方法仅用于头饰模型,如果想为非头饰的模型设置世界矩阵,可通过调用ApplyWorldTransform函数。
| toMatrix | XMATRIX4 设置当前代表头饰的XEActor的世界矩阵 |
| function XEActor OnSocketRender | ( | pBindSocketIns | ) |
| function XEActor OnSocketTick | ( | pBindSocketIns | , |
| matWorld | |||
| ) |
当当前XEActor被绑定到其他槽上时,用于根据槽的变换更新当前XEActor的状态。
| pBindSocketIns | XEBindSocketInstance |
| matWorld | XMATRIX4 用于更新当前XEActor状态的世界矩阵 |
| function XEActor PostInitialized | ( | ) |
在初始化完成后, 可能会进行一些后处理操作
| function XEActor PostTick | ( | fDelMs | ) |
更新当前XEActor[帧后]
| fDelMs | number 表示当前XEActor每帧更新的时间间隔(ms) |
| function XEActor PresentPhysics | ( | fDel | ) |
更新物理
| fDel | number 间隔 |
| function XEActor PreTick | ( | fDelMs | ) |
更新当前XEActor[帧前]
| fDelMs | number 表示当前XEActor每帧更新的时间间隔(ms) |
| function XEActor RayPick | ( | hr | ) |
对当前 XEActor 执行拾取运算,并返回拾取结果
| hr | XEHitResult [in][out]拾取结果结构体,包含输入的射线起始位置和方向;输出的拾取到的XEActor、拾取到的3D场景的坐标点等,具体参考XEHitResult的介绍. |
| function XEActor RayPick | ( | hr | , |
| vScreenPoint | , | ||
| viewport | |||
| ) |
对当前 XEActor 执行拾取运算,并返回拾取结果
| hr | XEHitResult [in][out]拾取结果结构体,包含输入的射线起始位置和方向;输出的拾取到的XEActor、拾取到的3D场景的坐标点等,具体参考XEHitResult的介绍. |
| vScreenPoint | XVECTOR2 拾取时的像素坐标,例如在编辑器的窗口中进行拾取时,鼠标的坐标. |
| viewport | XViewport 当前拾取坐标所在窗口绑定的视口对象. |
| function XEActor RayPick | ( | vScreenPoint | , |
| pViewport | |||
| ) |
对当前 XEActor 执行拾取运算,并返回拾取结果
| vScreenPoint | XVECTOR2 拾取时的像素坐标,例如在编辑器的窗口中进行拾取时,鼠标的坐. |
| pViewport | XViewport 当前拾取坐标所在窗口绑定的视口对象. |
| function XEActor ReCalculateParentMatrixByUserNode | ( | pParentActor | ) |
| function XEActor Release | ( | ) |
释放资源
| function XEActor RemoveExtendParam | ( | pExtendParam | , |
| bDeleteMemory | |||
| ) |
从当前XEActor 的扩展参数列表中删除 pExtendParam,当 bDeleteMemory 为 xtrue 时,释放 pExtendParam 指针。
| pExtendParam | IXEExtendParam |
| bDeleteMemory | boolean 代表是否释放pExtendParam指针 |
| function XEActor Render | ( | pViewport | ) |
渲染当前XEActor,包括根据状态判断是否渲染包围盒、dummy以及辅助元素等,以及该Actor的组件。
| pViewport | XEViewport 当前Actor所属的世界对象绑定的视口指针 |
| function XEActor RenderDrawDebug | ( | pViewport | ) |
渲染当前XEActor的辅助元素,默认不渲染任何辅助元素,子类可重写此函数来渲染不同的元素,如相机Actor可渲染其视椎体的线框。
| pViewport | XEViewport 当前Actor所属的世界对象绑定的视口指针 |
| function XEActor ResetMergeRenderHidden | ( | ) |
重置显隐的合并状态值
| function XEActor ReturnBackToOwnerWorld | ( | ) |
当前Actor回到自己的世界
| function XEActor RotateAxis | ( | vRotateAxis | , |
| fDeltaRadian | |||
| ) |
将当前XEActor绕vRotateAxis轴旋转fDeltaRadian弧度
| vRotateAxis | XVECTOR3 |
| fDeltaRadian | number |
| function XEActor RotateX | ( | fDeltaRadian | ) |
将当前XEActor绕X轴旋转fDeltaRadian弧度。
| fDeltaRadian | number |
| function XEActor RotateY | ( | fDeltaRadian | ) |
将当前XEActor绕Y轴旋转fDeltaRadian弧度。
| fDeltaRadian | number |
| function XEActor RotateZ | ( | fDeltaRadian | ) |
将当前XEActor绕Z轴旋转fDeltaRadian弧度。
| fDeltaRadian | number |
| function XEActor SetActorLocalLocation | ( | location | ) |
| function XEActor SetActorLocation | ( | fX | , |
| fY | , | ||
| fZ | |||
| ) |
设置当前XEActor在世界坐标系中的位置
| fX | number 在世界中指定位置的x分量 |
| fY | number 在世界中指定位置的y分量 |
| fZ | number 在世界中指定位置的z分量 |
| function XEActor SetActorLocation | ( | loc | ) |
| function XEActor SetActorName | ( | szActorName | , |
| pContext | |||
| ) |
设置当前XEActor的名称, 子类可对此方法进行重载。注意, 改变Actor的名字的行为有风险!您需要在子类中解决名字改变带来的风险
| szActorName | string 代表要为XEActor设置名称的字符串 |
| pContext | XEWorld 当前XEActor所属的世界指针,以允许该Actor在未指定所属世界时,外部传入一个世界上下文。 |
| function XEActor SetActorRotation | ( | fPitch | , |
| fYaw | , | ||
| fRoll | |||
| ) |
设置当前XEActor在世界坐标系中的朝向
| fPitch | number 在世界坐标系下,绕x轴旋转角(弧度制) |
| fYaw | number 在世界坐标系下,绕y轴旋转角(弧度制) |
| fRoll | number 在世界坐标系下,绕z轴旋转角(弧度制) |
| function XEActor SetActorRotation | ( | rot | ) |
设置当前XEActor在世界坐标系中的朝向
| rot | XQUATERNION 代表当前XEActor在世界中朝向的四元数 |
| function XEActor SetActorTickEnabled | ( | bEnable | ) |
设置当前Actor是否允许Tick
| bEnable | boolean |
| function XEActor SetBoundingBoxColor | ( | clVal | ) |
设置当前Actor的包围盒颜色
| clVal | number |
| function XEActor SetCollisionChannel | ( | ccm | ) |
| function XEActor SetDeleted | ( | bDelete | ) |
设置删除状态
| bDelete | boolean 是否删除 |
| function XEActor SetDrawDebugType | ( | nDebug | ) |
设置当前Actor渲染的辅助类型
| nDebug | number |
| function XEActor SetFilterPath | ( | szFilterPath | ) |
设置当前XEActor的筛选路径,默认把路径小写
| szFilterPath | string |
| function XEActor SetFilterPath | ( | szFilterPath | , |
| bIsToLower | |||
| ) |
设置当前XEActor的筛选路径
| szFilterPath | string |
| bIsToLower | boolean 是否把路径字符串小写 |
| function XEActor SetForwardDirAndUp | ( | vForwardDir | , |
| vUp | |||
| ) |
| function XEActor SetHidden | ( | bHide | ) |
设置隐藏状态
| bHide | boolean 是否隐藏 |
| function XEActor SetHiddenInGame | ( | bHide | ) |
设置当前Actor是否在世界运行态时隐藏
| bHide | boolean |
| function XEActor SetMergeRenderHidden | ( | nMergeBit | , |
| bHidden | |||
| ) |
设置显隐的合并状态值
| nMergeBit | number |
| bHidden | boolean |
| function XEActor SetMergeRenderHiddenEnable | ( | nMergeBit | , |
| bEnable | |||
| ) |
设置显隐的合并状态值的指定有效位是否有效
| nMergeBit | number 要设置的位 |
| bEnable | boolean 要设置的显隐状态 |
| function XEActor SetModified | ( | bModified | ) |
设置当前Actor是否被修改了
| bModified | boolean |
| function XEActor SetOrder | ( | nOrder | ) |
设置当前XEActor的序号,用于排序使用
| nOrder | number |
| function XEActor SetOwnerContainer | ( | pContainer | ) |
| function XEActor SetPickMask | ( | nMask | ) |
设置当前XEActor的拾取掩码
| nMask | number |
| function XEActor SetPickPriority | ( | nPriority | ) |
设置当前XEActor的拾取优先级
| nPriority | number |
| function XEActor SetPrefabInstance | ( | pPrefabIns | ) |
| function XEActor SetRootComponent | ( | pRootComponent | ) |
设置当前XEActor的根组件。 如果当前 XEActor 的根组件为空,则直接将pRootComponent赋值给根组件; 如果当前根组件不为空并且不是pRootComponent,则把当前XEActor的根组件修改为pRootComponent。
| pRootComponent | XEActorComponent |
| function XEActor SetTransformMergeMode | ( | bMerge | , |
| bRecursion | |||
| ) |
【适用于人脸追踪的3D头饰】 设置变换是否是合并模式
| bMerge | boolean 是否合并,为xtrue时,将会被标记为变换合并模式,该模式会影响该Actor的变换行为,例如将会将自身坐标系变换到外部传递的坐标系内。 |
| bRecursion | boolean 是否递归影响其子节点 |
| function XEActor SetUpdateTranfromFromUserNode | ( | bIsUpdate | ) |
设置是否根据挂载节点更新当前Actor的Transform
| bIsUpdate | boolean |
| function XEActor SpawnCloneActor | ( | ) |
完整克隆并在Level中产出新的拷贝Actor对象,自动分配唯一名称,克隆的Actor对象将会储存在所属Level中
| function XEActor Tick | ( | fDelMs | , |
| bForceTick | |||
| ) |
更新当前XEActor帧
| fDelMs | number 表示当前XEActor每帧更新的时间间隔(ms) |
| bForceTick | boolean 是否强制Tick.如果为true,不管当前Actor是否隐藏,都会更新;如果为false,当前Actor如果隐藏时不更新。 |
| function XEActor TravelToGuestWorld | ( | pGuestWorld | ) |
| function XEActor UpdateBindDataFromParentUserNode | ( | bBindUserNodeData | ) |
| function XEActor UpdateLocalTransformForChildComponent | ( | ) |
更新当前Actor内记录的与其关联的子Actor组件的矩阵
| XEActor EDD_BOUNDINGBOX = 0 |
| XEActor EDD_DRAW_AUXILIARY = 0 |
| XEActor EDD_DRAW_NONE = 0 |
| XEActor EDD_DUMMY_SHAPE = 0 |
| XEActor EDD_OUTLINE = 0 |
| XEActor = {} |
1.8.15